新华社北京1月20日电(记者魏玉坤)为加快先进适用绿色技术推广应用,国家发展改革委、科技部等部门印发的《绿色技术推广目录(2024年版)》20日公布。

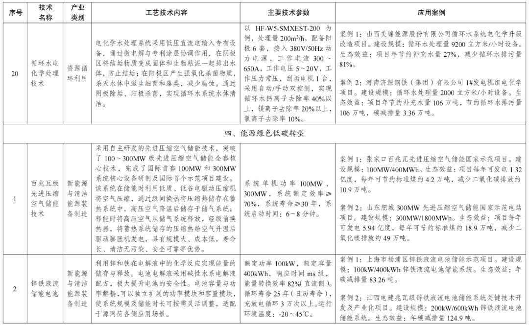
目录遴选了节能降碳产业、环境保护产业、资源循环利用产业、能源绿色低碳转型、生态保护修复和利用、基础设施绿色升级、绿色服务等7大类产业112项先进绿色技术,列明了每项技术的工艺技术内容、主要技术参数、实际应用案例、生态效益等。各有关方面可据此了解相关技术的主要原理、路径方向以及应用场景和实施效果,结合自身实际进行推广和使用。

据悉,下一步,国家发展改革委将会同有关部门,结合全国生态日、全国节能宣传周等,组织开展技术路演、成果推介等活动,推动技术产业化应用。鼓励金融机构通过绿色信贷、绿色债券、碳减排支持工具等,加强对目录内绿色技术应用的融资支持。

转载请注明:热点财经网 » 金融科技 » 国家发展改革委等部门印发《绿色技术推广目录(2024年版)》
版权声明
本文仅代表作者观点,不代表B5编程立场。
本文系作者授权发表,未经许可,不得转载。










