记者 昝秀丽

中国证监会5月16日发布实施修订后的《上市公司重大资产重组管理办法》。业内人士认为,此举旨在进一步深化上市公司并购重组市场改革。

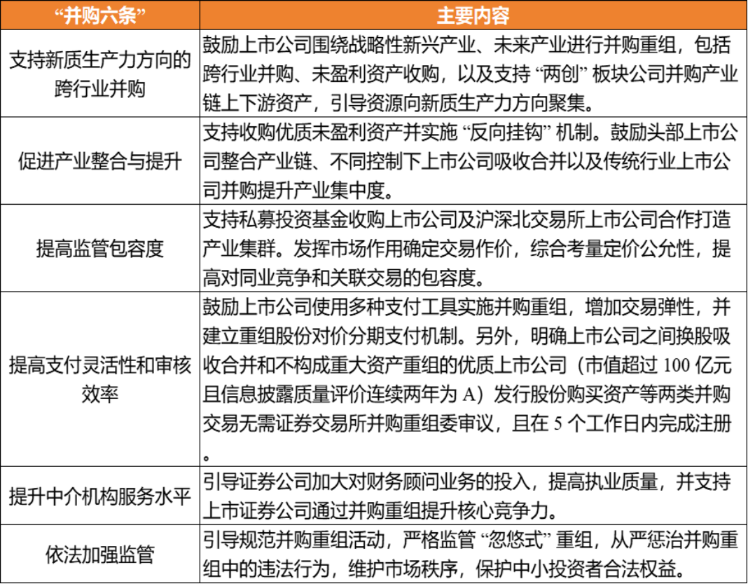
提高监管包容度

此次《重组办法》的主要修改内容包括:建立重组股份对价分期支付机制,提高对财务状况变化、同业竞争和关联交易监管的包容度,新设重组简易审核程序,明确上市公司之间吸收合并的锁定期要求,鼓励私募基金参与上市公司并购重组等。
具体来看,建立重组股份对价分期支付机制。将申请一次注册、分期发行股份购买资产的注册决定有效期延长至48个月;明确分期发行股份的,锁定期自首期股份发行结束之日起算;在计算是否构成重组上市等相关指标时,将分期发行的各期股份合并计算;强制业绩承诺情况下,明确上市公司与交易对方可以选择业绩补偿或者分期支付加业绩补偿等方式履行承诺义务;上市公司分期发行股份支付购买资产对价的,各期股份发行时均应当符合第四十三条第一款规定的条件,但后续发行不再重复履行审核注册程序,通过强化信息披露,要求中介机构核查把关,并强化严肃追责等方式进行监管。
提高对财务状况变化、同业竞争和关联交易监管的包容度。将上市公司应当充分说明并披露本次交易有利于“改善财务状况”“有利于上市公司减少关联交易、避免同业竞争、增强独立性”的要求,调整为“不会导致财务状况发生重大不利变化,不会导致新增重大不利影响的同业竞争及严重影响独立性或者显失公平的关联交易”。
新设重组简易审核程序。明确适用简易审核程序的重组交易无需证券交易所并购重组委审议,中国证监会在5个工作日内作出予以注册或者不予注册的决定。
完善锁定期规则支持上市公司之间吸收合并。明确上市公司之间吸收合并的锁定要求,对被吸并方控股股东、实际控制人或者其控制的关联人设置6个月锁定期,构成收购的,执行《上市公司收购管理办法》18个月的锁定期要求;对被吸并方其他股东不设锁定期。
鼓励私募基金参与上市公司并购重组。对私募基金投资期限与重组取得股份的锁定期实施“反向挂钩”,明确私募基金投资期限满48个月的,第三方交易中的锁定期限由12个月缩短为6个月,重组上市中控股股东、实际控制人及其控制的关联人以外的股东的锁定期限由24个月缩短为12个月。
“并购六条”全面落地
新“国九条”提出,加大并购重组改革力度,多措并举活跃并购重组市场。
2024年9月24日,证监会发布《中国证监会关于深化上市公司并购重组市场改革的意见》(即“并购六条”)。其中,部分举措需要配套修改《重组办法》予以落实,如,对私募投资基金投资期限与重组取得股份的锁定期限实施“反向挂钩”、适当提高对并购重组形成的同业竞争和关联交易的包容度、建立重组股份对价分期支付机制、建立重组简易审核程序等。此外,新《公司法》于2024年7月1日正式施行,《重组办法》部分内容需要根据新法进行适应性调整。
《重组办法》修改发布后,“并购六条”的各项措施全面落地,进一步释放市场活力。“并购六条”发布以来,并购重组市场规模和活跃度大幅提升,上市公司累计披露资产重组超1400单,其中重大资产重组超160单。今年以来,上市公司筹划资产重组更加积极,已披露超600单,是去年同期的1.4倍;其中重大资产重组约90单,是去年同期的3.3倍;已实施完成的重大资产重组交易金额超2000亿元,是去年同期的11.6倍,资本市场功能得到有效发挥。
证监会表示,将持续做好《重组办法》的贯彻落实工作,进一步激发并购重组市场活力。
转载请注明:热点财经网 » 金融科技 » 证监会发布实施并购重组新规
版权声明
本文仅代表作者观点,不代表B5编程立场。
本文系作者授权发表,未经许可,不得转载。










