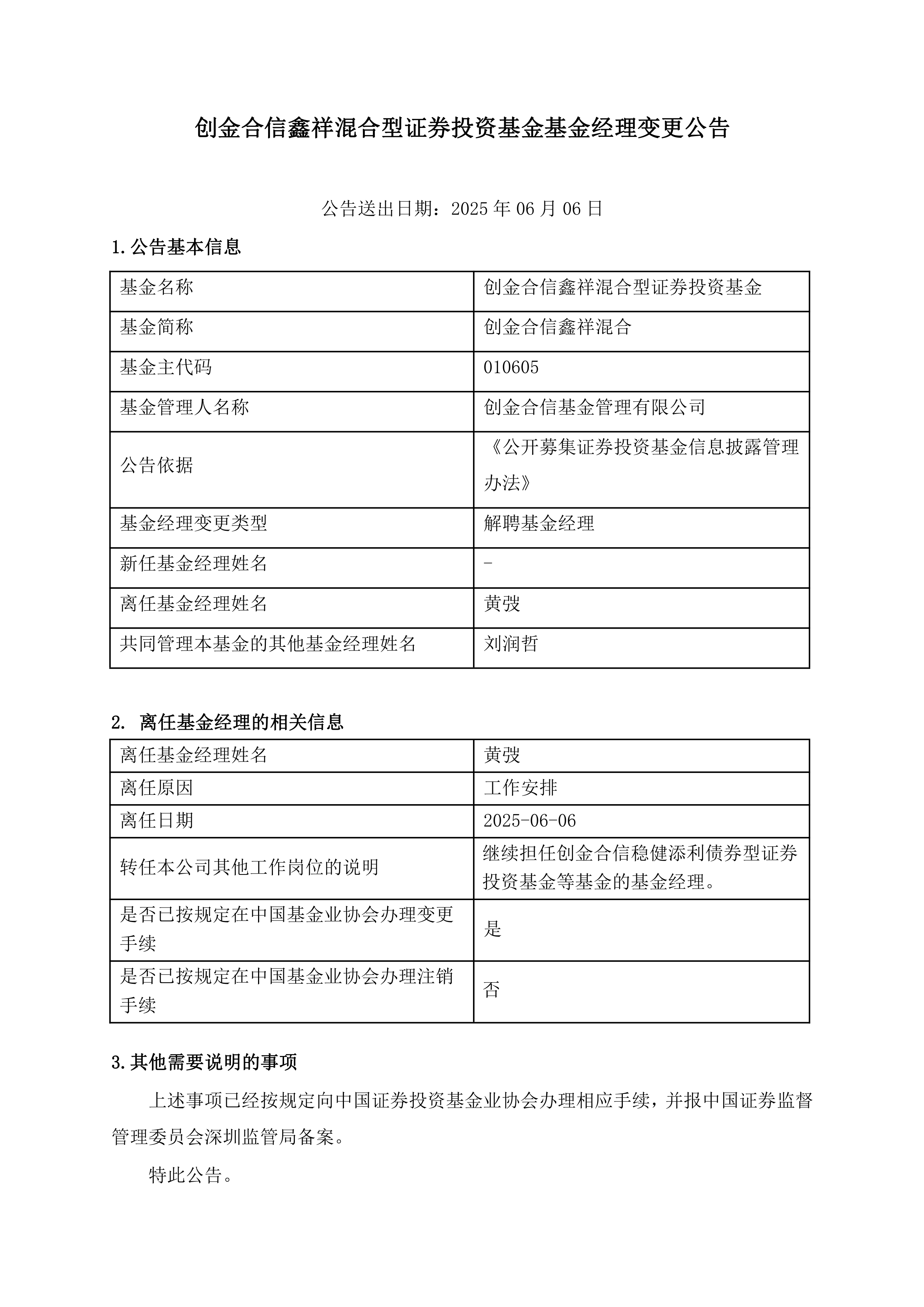
中信建投基金管理有限公司总经理 金强

在全球资管格局深度调整与国内资本市场改革持续深化的双重驱动下,公募基金行业正告别规模导向驱动,迈入价值驱动的高质量发展新周期。证监会出台的《推动公募基金高质量发展行动方案》等政策,不仅为行业划定合规边界,更引导全行业回归受人之托、忠人之事的初心,明确公募基金在居民财富管理、资本市场运行与国家战略落地中的核心价值。

公募基金的核心竞争力从不依赖短期规模爆发,而在于以专业能力平衡三大目标——引导投资者长期收益、优化资本市场资源配置、服务国家战略落地。中信建投基金认为,公募基金高质量发展本质是一场涵盖认知重构、能力升级、生态共建的系统性变革,需以行业本质为根基,以长期主义为导向,破解发展深层难题。

认知重构回归行业本质
公募基金作为连接资金端与资产端的专业桥梁,价值创造的根基在于对行业本质的深刻认知。从实践与规律中提炼的核心逻辑,既是对过往粗放增长的反思,更是未来发展的行动指引。
长期主义是价值创造的底层根基。公募基金的核心功能,是通过专业运作平抑市场短期波动,捕捉经济转型与产业升级的长期红利,这一属性决定其价值创造与短期博弈绝缘,绑定长期共生。当前,投资者获得感不足,源于部分机构偏离长期主义:过度追求短期业绩导致投资风格漂移,重产品发行轻长期陪伴加剧投资者追涨杀跌。实践证明,各类基金长期收益的兑现,均依赖对产业趋势的长期研判、企业价值的深度挖掘,以及对投资者长期理念的引导。因此,以长期视角做投资、以长期思维做服务,是公募基金区别于短期理财工具的核心特征。
利益共生机制是重塑信任根基的核心支撑。公募基金本质是委托代理关系,信任构建的关键是建立风险共担、收益共享的利益共生机制,这既是机制优化,更是对受托人责任的重新诠释。重管理费、轻回报的模式,既侵蚀投资者信任,又制约行业可持续增长。真正的利益共生需贯穿全流程:产品端,让费率与业绩、持有期限联动;考核端,将投研与基金经理的激励绑定投资者长期收益;服务端,陪伴内容聚焦建立长期预期,而非诱导短期交易。唯有如此,才能让受人之托从理念落地为行动,重塑行业信任根基。
专业价值是公募基金的核心竞争力。公募基金的专业性,不是单一的选股择时能力,而是覆盖资产配置、风险控制、投资者认知引导的综合体系。在居民需求多元、市场复杂度提升的背景下,公募基金核心的专业价值是帮助投资者跨越认知鸿沟与能力边界。普通投资者面临着缺乏对风险收益的理性认知导致产品需求错配、难以判断市场周期与产业趋势导致错失长期机会两大困境。对于公募基金而言,专业性既要体现在筛选优质资产的投研能力上,更要体现在帮投资者建立正确投资观的服务能力上——前者创造收益,后者守住收益,二者共同构成行业不可替代的竞争力。
能力升级驱动行业转型
认知重构需转化为能力升级,公募基金要实现规模红利向价值红利跨越,需在服务、机制、投研三大维度开展系统性革新。
首先是服务端,从产品销售到认知赋能的范式转变。传统重发行、轻陪伴的模式,已无法满足投资者对长期稳健收益的需求。服务升级的核心是从以产品为中心转向以投资者为中心,将重心从卖产品升级为赋能力,帮投资者建立长期认知、掌握科学配置方法、形成理性收益预期。这种转变本质是重新定义服务价值,从短期话术营销转向长期认知陪伴,从单一产品推荐转向系统解决方案。行业需跳出单点服务思维,构建覆盖投资者认知建立、策略执行、心态管理全生命周期的服务体系,实现长期共赢。
其次是机制端,从单边获益到利益共生的制度保障。打破管理人与投资者利益脱节的格局,需通过系统性规则重塑,推动长期主义与共生理念成为行业准则。具体路径包括:实施长期化考核,淡化短期排名,使投研和基金经理的评估周期与投资者持有周期相匹配,强化价值投资导向;推进费率市场化,将管理费与业绩表现、持有期限和服务质量动态关联,确保费用反映真实贡献;落实风险共担机制,通过管理人跟投等方式,实现管理机构与投资者利益对齐,以实际举措履行信托责任。
最后是投研端,从单一选股到系统价值创造的能力进阶。随着资本市场市场化、国际化程度提升,以及国家战略对资金配置的导向增强,公募基金投研能力已升级为宏观研判、产业洞察、资产配置、风险控制的系统能力。本质是要重新定位投研价值,从捕捉短期热点转向把握长期产业趋势,从追求单一资产收益最大化转向全市场风险收益平衡。行业需构建跨周期、跨领域、跨市场的投研体系,要穿透宏观周期,把握政策与产业升级逻辑;又要覆盖全资产类别,提供适配不同风险偏好的配置方案;更要服务国家战略,引导资金精准流向科创、绿色等核心赛道,实现金融服务实体的本质目标。
筑牢行业长期发展的三大支柱
公募基金高质量发展离不开健康生态,全行业需以合规为底线、文化为内核、协同为路径,共同筑牢发展支柱。
合规是生命线,平衡风险与价值。要实现风险防控与价值创造的动态平衡:一方面,以监管政策为导向,完善风控体系,确保产品设计、费率收取、信息披露全流程透明规范,杜绝虚假宣传等损害投资者利益的行为;另一方面,在合规框架内创新,让服务与机制创新始终围绕提升投资者获得感、服务国家战略,避免形式主义创新。
文化是软实力与精神内核,凝聚价值共识。核心是树立长期主义、专业诚信、投资者利益至上的共同价值观,让文化融入机构经营与从业者行为。落地需分层推进:机构层面,将文化建设与考核、激励挂钩,避免文化与业务脱节;从业者层面,强化受托人责任教育,以为投资者创造长期价值为职业追求;行业层面,通过案例分享、标准共建,形成坚守初心、专业务实的氛围,让文化成为行业进步的无形动力。
以协同为发展路径,打造共赢生态。公募基金生态不是零和博弈的竞技场,而是共生共赢的共同体。全行业需打破单打独斗思维,在监管、媒体与同业的监督与指导下形成合力:从价格竞争转向价值竞争,向投资者普及长期投资理念,从根源缓解追涨杀跌。中信建投基金坚信,行业的未来不在于规模的数量扩张,而在于价值的质量提升:既要做居民财富的守护者,以专业能力帮投资者穿越周期、实现资产保值增值;也要做资本市场的稳定器,以长期资金引导资源优化配置;更要做国家战略的赋能者,以精准投资对接实体经济核心需求,让金融“活水”滋养实体产业。
站在新的发展起点,公募基金行业需回归行业本源,以长期主义为方向,以生态共生为路径,共同破解发展难题,在服务国家大局、践行受托人责任中,书写更具价值的行业新篇章。
版权声明
本文仅代表作者观点,不代表B5编程立场。
本文系作者授权发表,未经许可,不得转载。










